Bài trước Bài 14: Phân tích hư hỏng khối cao áp
V - Khối nguồn điều khiển (vi xử lý)
1 - Tổng quát về khối điều khiển.
Chức năng của khối điều khiển:
- Xử lý các tín hiệu nhập từ các phím bấm rồi đưa ra lệnh điều khiển, điều khiển các bộ phận của máy.
- Điều khiển tắt mở khối cao áp và thay đổi độ sáng màn hình thông qua lệnh ON/OFF và lệnh Bright.
- Xử lý xung đồng bộ H.syn và V.syn rồi tạo ra tín hiệu điều khiển thay đổi tần số quét trên màn hình.
- Tạo tín hiệu Reset để khởi động các khối như khối xử lý tín hiệu Video và tín hiệu Audio.
- Điều khiển khối xử lý Video để thay đổi các chức năng như thay đổi độ phân giải, thay đổi độ tương phản, mầu sắc, tạo hiển thị trên màn hình.
- Điều khiển khối Audio để thực hiện các chức năng thay đổi về âm thanh
- Điều khiển khối kênh và trung tần để thực hiện chức năng ḍ kênh, chuyển kênh và nhớ kênh.
- Điều khiển khối chuyển mạch để thay đổi tín hiệu đầu vào là Tivi hay Video hoặc Computer…
- Điều khiển tắt mở nguồn, chuyển nguồn giữa hai chế độ Power On và Stanby.
☞ Nếu bạn muốn học nghề sửa tivi trực được cầm tay chỉ việc bạn hãy truy cập trung tâm sửa tivi tại Hải Dương để đăng ký
Thành phần của khối điều khiển:
- Thành phần chính là CPU (vi xử lư), CPU thực hiện xử lý các lệnh nhập từ bàn phím và các xung đồng bộ rồi đưa ra tín hiệu điều khiển, điều khiển các hoạt động của máy, hoạt động của CPU dựa trên phần mềm được nạp trong bộ nhớ Flash ROM.
- Flash ROM - Là bộ nhớ lưu các chương trình phần mềm được nhà sản xuất nạp sẵn, chúng tương tự như BIOS của máy tính, Flash ROM thường được tích hợp sẵn trong CPU, v́ vậy khi chúng ta thay CPU thì có thể chương trình Flash ROM mới sẽ không có hoặc không còn phù hợp với các hoạt động của máy.
- EPROM - Là bộ nhớ nhỏ được sử dụng để ghi lại các thông tin mà người sử dụng điều chỉnh, ví dụ các điều chỉnh về hình ảnh, âm thanh, mầu sắc cho màn hình hay nhớ lại các chương trình của đài phát, EPROM là IC 8 chân được thiết kế bên ngoài CPU.
- XTAL - Thạch anh dao động, tạo xung nhịp cho CPU hoạt động, thạch anh của CPU có thể được sử dụng chung với khối xử lý tin hiệu video.
- Mạch tạo xung Reset để khởi động CPU.
- Mạch nhận tín hiệu điều khiển từ xa Remote Control
- Các phím bấm (KEY) giúp cho người sử dụng điều khiển các chức năng của máy.
Nhận biết các thành phần của khối điều khiển:
*. Nhận biết CPU: vi xử lý có thể là IC hoạt động độc lập, có thể được tích hợp trong IC xử lý tín hiệu Video Scaler, v́ vậy để nhận ra CPU bạn dựa vào một số đặc điểm sau:
- Ḍ từ hệ thống phím bấm ngược về đến IC nào thì đó chắc chắn là CPU.
- Ḍ từ mắt nhận điều khiển từ xa Remote Control về đến IC đó là CPU.
- CPU thường có thạch anh đứng bên cạnh (tuy nhiên thạch anh của CPU có thể dùng chung với thạch anh của khối xử lý tín hiệu Video)
- Thường có IC 8 chân mã hiệu 24C… đứng bên cạnh (EPROM).
- Có chân thông với chân lệnh ON/OFF của khối cao áp.
*. Nhận biết Flash ROM: Hầu hết Flash ROM hiện nay được tích hợp trong CPU, bạn có thể tra cứu IC để nhận ra chúng, nếu thiết kế ở ngoài thì nó giống như BIOS của máy tính.
*. Nhận biết EPROM: Là IC dán 8 chân thường có mã hiệu là 24C…
*. Hệ thống (KEY) là các phím bấm trước mặt máy hoặc bên sườn máy giúp người sử dụng điều khiển các hoạt động của máy.
Biểu hiện khi hỏng khối điều khiển:
- Khi hỏng khối điều khiển (CPU không hoạt động) thì khối nguồn có thể không bật được bởi mất lệnh Not_Stanby (hoặc lệnh Power On), cao áp không hoạt động v́ không có lệnh ON/OFF và các khối xử lý tín hiệu
Video, Audio sẽ khôg hoạt động v́ không có xung khởi động Reset (xuất phát từ CPU) v́ vậy biểu hiện khi khối điều khiển không hoạt động là: Máy không lên nguồn, chỉ có đèn bào chờ mầu cam hay vàng, bấm các phím điều khiển mất tác dụng, có thể lên màn sáng mờ (lệnh On/Off ngược) nhưng không có tín hiệu, không có hiển thị.
- CPU không hoạt động thường do các nguyên nhân:
o Nguồn cấp cho CPU mất hoặc thiếu.
o Hỏng mạch tạo tín hiệu Reset khởi động CPU.
o Thạch anh dao động bị hỏng.
o Các phím bấm bị chập.
o Flash ROM hỏng hoặc bị lỗi chương trình.
o Bản thân CPU bị hỏng hoặc bong chân.
- Biểu hiện khi hỏng EPROM:
o Máy có thể không hoạt động nếu EPROM bị chập nhưng nếu EPROM không chập thì các hư hỏng của EPROM có thể gây ra các hiện tượng như: Máy không nhớ được các mức điều khiển, không nhớ được các kênh, mỗi khi tắt máy và bật lại ta lại phải ḍ lại kênh hay chỉnh lại âm lượng, độ sáng…
- Biểu hiện khi hỏng Remote Control:
o Chúng ta không sử dụng được điều khiển từ xa trong khi vẫn điều khiển trên máy bình thường và điều khiển từ xa không hỏng.
2 - Phân tích khối điều khiển trên máy Tivi LCD SAMSUNG 26”
1). Tổng quát về khối điều khiển trên máy SAMSUNG 26”
Hình 5 - Sơ đồ khối điều khiển trên máy SAMSUNG
Khối điều khiển trên máy Samsung 26” gồm các thành phần:
- CPU xử dụng IC- SDA5550.
- EPROM (1Mbyte) là ROM ngoài cung cấp chương trình cho CPU hoạt động.
- EPROM (24C…) là IC nhớ ghi lại các mức điều khiển của người sử dụng.
- Mạch tạo tí hiệu Reset để khởi động CPU
2). Các điều kiện để vi xử lý hoạt động:
Để CPU hoạt động được cần có các điều kiện sau đây:
- Có nguồn + 3.3V và + 2.5V cung cấp.
- Có thạch anh dao động.
- Có tín hiệu Reset để khởi động CPU
- Các phím bấm không bị chập
- Có chương trình phần mềm trong E-PROM
* Các chân cấp nguồn cho CPU
Hình 8a - Các chân cấp nguồn của IC
- Điện áp 3,3V cấp cho CPU qua các chân 8, 40, 75 và 89
- Điện áp 2,5V cấp cho CPU qua các chân 6, 22, 56 và 73
* Mạch ổn áp nguồn 3,3V cấp cho CPU
* Thạch anh tạo dao động.
Thạch anh dao động thường có tần số là 12MHz , 14.3MHz hoặc 20MHz thạch anh tạo ra dao động có tần số chuẩn phục vụ cho quá trình xử lý của CPU, đồng thời dao động từ thạch anh sẽ được sử dụng làm tín hiệu Clock (SCL - Signal Clock) luôn đi kèm với tín hiệu Data (SDA- Signal Data) trong các giao tiếp Serial.
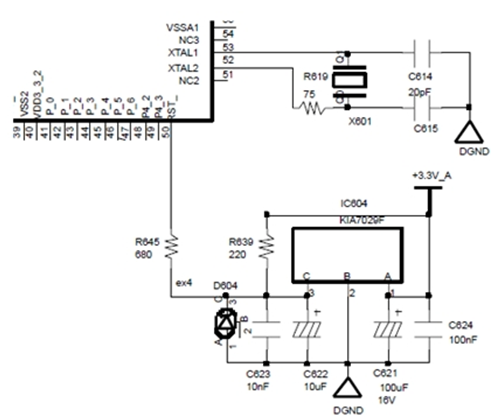
- Trên khối điều khiển, thạch anh được kết nối đến chân 52 và 53 của CPU (XTAL1 và XTAL2)
Hình 9 - Mạch tạo dao động và mạch tạo tín hiệu Reset
* Tín hiệu Reset để khởi động CPU.
- Reset là một tín hiệu khởi động, nó là một dạng xung điện nhảy đột ngột từ mức thấp lên mức cao hoặc ngược lại để đánh dấu thời điểm bắt đầu hoạt động của CPU, thời điểm này thường xuất hiện chậm một chút khi nguồn Vcc đã ổn định.
- Ở sơ đồ trên, tín hiệu Reset được tạo ra bởi IC604 (KIA7029F) và đưa vào chân 50 để khởi động CPU.
Hình 10 - IC tạo ra tín hiệu Reset khởi động CPU
* Nguyên lý của IC tạo tín hiệu Reset:
- Thông thường các nguồn điện áp cấp cho CPU thường có một giai đoạn quá độ khi bật máy, tức là giai đoạn đầu nguồn Vcc chưa ổn định hoặc đang ở trong trạng thái tăng dần, v́ vậy xung Reset (khởi động) cần xuất hiện chậm hơn hoặc xuất hiện khi nguồn cấp cho CPU đạt đến một giá trị ngưỡng nào đó.
- Như mạch trong IC tạo Reset ở trên, khi điện áp vào Vcc có giá trị thấp hơn giá trị ngưỡng thì chân in (-) có điện áp thấp hơn chân in (+) do Dz chưa dẫn, khi đó điện áp ra chân out của OP-AMPLY có mức cao và đèn Q1 dẫn khiến điện áp OUT có mức thấp (= 0V).
- Khi Vcc đạt đến một giá trị cần thiết (giả sử 3V), khi đó có dòng điện đi qua Dz khiến cho điện áp chân in (-) cao hơn chân in (+) => điện áp ra chân out của OP-AMPLY có mức thấp (=0V) đèn Q1 tắt => điện áp ra chân OUT tăng lên bằng Vcc => Điện áp này Reset cho CPU hoạt động.
* Giao tiếp giữa CPU với E2-ROM
Hình 11 - Giao tiếp giữa CPU với EPROM
- Giao tiếp giữa CPU và E2-ROM là giao tiếp Serial thông qua hai bus SDA và SCL (Signal Data and Signal Clock).
- Nếu hỏng IC- E2-ROM thì máy sẽ không nhớ được các chức năng điều chỉnh hoặc không nhớ được các chương trình của tivi.
Hình 12 - Giao tiếp giữa CPU và E-PROM
- E-PROM cung cấp chương trình cho CPU hoạt động và cung cấp tín hiệu hiển thị trên màn hình.
* Các chân kết nối ra phím bấm.
- Khi các phím bấm bị chập sẽ làm cho CPU bị tê liệt hoặc tự động đưa ra lệnh điều khiển không mong muốn.
3). Các chức năng điều khiển của CPU
Hình 14 - CPU điều khiển khối cao áp thông qua lệnh Inverter on-off và Bright
- Lệnh INVERTER_ON_OFF điều khiển bật tắt khối cao áp
- Lệnh BRI_CNTL (Bright Control) điều khiển độ sáng trên màn hình.
* CPU điều khiển khối kênh thông qua các tín hiệu SDA và SCL
Hình 15 - CPU điều khiển khối kênh (TUNER) thông qua các tín hiệu SDA (Signal Data) và SCL (Signal Clock)
- CPU điều khiển khối kênh thông qua các tín hiệu SDA2 và SCL2, các tín hiệu này truyền tải các lệnh dạng mã nhị phân sau đó mạch giải mã lệnh trên bộ kênh sẽ giải mã thành các lệnh như: lệnh chuyển kênh, lệnh thay đổi băng sóng, lệnh thay đổi điện áp ḍ kênh VT…
* CPU điều khiển IC- Audio Processor thông qua các bus SDA2 và SCL2
- CPU điều khiển mạch Audio Processor thông qua hai bus tín hiệu là SDA2 và SCL2, tại IC- Audio Processor sẽ có mạch giải mã lệnh để đưa ra các tín hiệu điều khiển khối đường tiếng như: Lệnh chuyển mạch để chọn ngơ vào âm thanh, lệnh thay đổi âm lượng, làm câm loa, cân bằng hai vế loa, chỉnh trầm bổng…
Hình 16 - CPU điều khiển khối xử lý âm thanh Audio Processor
CPU điều khiển khối xử lý âm thanh Audio Processor thông qua các tínhiệu SDA2 và SCL2 IC chuyển tiếp tín hiệu SDA1 và SCL1 thành các tín hiệu SDA2 và SCL2
Hình 17 - IC chuyển tiếp tín hiệu SDA và SCL
- Tác dụng của IC chuyển tiếp tín hiệu SDA và SCL là cho xung điện đi theo một chiều, tránh các ảnh hưởng tác động ngược lại.
* CPU điều khiển IC mạch A/D (mạch đổi tín hiệu Analog sang dạng tín hiệu Digital) thông qua các bus SDA1 và SCL1
Hình 18 - CPU điều khiển IC- A/D thông qua các bus SDA1 và SCL1
* CPU điều khiển IC chuyển mạch tín hiệu Video thông qua các bus SDA2 và SCL2.
Hình 19 - CPU điều khiển IC chuyển mạch thông qua hai bus SDA2 và SCL2
- CPU điều khiển IC chuyển mạch tín hiệu CXA2151 và BA7657 để chọn các ngơ vào video khác nhau như Video in, DVD hay PC input.
* CPU điều khiển IC xử lý tín hiệu Video
- DP-TV(3D) thông qua các bus song song từ AD(0) đến AD(7) các điều khiển của CPU đến DP-TV là các điều khiển về hình ảnh như thay đổi độ tương phản, mầu sắc, kích thước hình ảnh và cung cấp tín hiệu hiển thị cho màn hình, điều khiển mạch xử lý video thay đổi tần số quét để phù hợp với các nguồn tín hiệu có độ phân giải khác nhau.
Hình 20 - CPU điều khiển IC xử lý tín hiệu video thông qua các bus song song
* CPU tạo tín hiệu Reset để khởi động các IC xử lý tín hiệu Video.
Hình 21 - CPU khởi động các IC xử lý tín hiệu video thông qua tín hiệu Reset
Hình 22 - Tín hiệu RST_FR_MCU có mức cao đi khởi động IC xử lý tín hiệu video DP-TV.
- Tín hiệu RST_FR_MCU xuất phát từ chân 62 của CPU được đưa đến chân 6 của IC xử lý tín hiệu Video DPTV-3D để khởi động cho IC này hoạt động.
- Tín hiệu RST_FR_MCU1 được đèn Q611 khuếch đại đảo từ tín hiệu RST_FR_MCU rồi đưa đến chân 198 của IC- MN82860 để khởi động cho IC này hoạt động.
Hình 23 - Tín hiệu RST_FR_MCU1 đưa tới khởi động IC- A/D (MN82860)

![[Tự Học Sửa TV LCD] Bài 15: Khối điều khiển (vi xử lý) [Tự Học Sửa TV LCD] Bài 15: Khối điều khiển (vi xử lý)](https://blogger.googleusercontent.com/img/b/R29vZ2xl/AVvXsEj7cFO_g-QLH6avfxu_TGaxJl2oBpooYokQF7tDKC-sAseaLJe_Wv6fBkohneqT2nlPGjuJ2FaD8Mwmk75gxXueVHBGUit33VXT_c4SdryRXK4yZe1hTOy5z3EgtewLgY3gfMHDriyDkEiIgLDxmhhKR2OoEDBfsZfawrb_MQO197mL5OnKnR-3BXOWbA/s16000/b%C3%A0i%2015.jpg)